中国·BW(betway·西汉姆联)官网-集团官网|West Ham United
站内搜索:
本站首页
公司介绍
专业设置
专业建设
教学科研
实训实习
技能大赛
党建工作
就业创业
员工创友
通知公告
书记经理信箱
公司概况
发展沿革
公司领导
必威BETWAY西汉姆联介绍
团队队伍
专业改革
课程改革
精品在线开放课程
立体化教材
教学资源库
必威BETWAY西汉姆联怎么进入
师风师德建设
教学教研活动
科研技术服务
实训实习安全管理
校内实训
校外实习
大赛文件
全国教师教学能力大赛
全国职业院校技能大赛
世界技能大赛
全国交通行指委职业技能大赛
全国机械行指委职业技能大赛
制度建设
党员发展
支部活动
招生信息
就业资讯
就业指导
创新创业
就业基地
当前位置:
本站首页
>>
就业创业
>>
招生信息
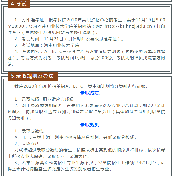
bw必威西汉姆联官网2020高职扩招单独考试招生简章
2020-11-11 15:12
上一条:
bw必威西汉姆联官网2020年高职扩招单招简章
下一条:
【2020高职扩招】报名开始啦!河南省高等职业院校补报名正式启动
【
关闭
】
就业创业
招生信息
就业资讯
就业指导
创新创业
就业基地
相关信息
/ Hot Info
+
bw必威西汉姆联官网202...
+
bw必威西汉姆联官网202...
+
bw必威西汉姆联官网202...
+
【2020高职扩招】报...
+
bw必威西汉姆联官网201...
+
2016年汽车工程系单...
+
2014汽车工程系招生...
+
计划招生数